黑子网 有料 揭秘 约会 看片 致富
订制需求约PA-泡妞神器同城约会外卖-教师空姐高端会所名录-名媛学妹萝莉私密资源-线下拓展
同城约爱首单1折可退换 全国极品学妹模特兼职真实国内萝莉俱乐部
微信约啪 线下私密约抖音名媛约

魏亚蕊-28岁高中女教师-新婚当天跳楼自杀-逼婚遗言曝光-无人收尸内幕

河南鲁山县28岁高中历史教师魏亚蕊新婚当天坠楼身亡,疑因长期遭父母逼婚,朋友圈遗言曝光控诉对抗多年失败。事后双方家庭推诿遗体责任,彩礼纠纷浮出水面,引发社会对催婚压力和传统婚姻观的深刻反思。

刘思瑶
魏亚蕊新婚坠楼事件

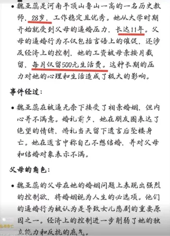
哎,这事儿最近闹得人心慌,发生在2025年12月10日上午,河南平顶山市鲁山县尧山大道附近一个小区。魏亚蕊,28岁,本地一高历史老师,笔试第一上岸的优秀姑娘,新婚当天在新房7楼坠下,当场没了。起因是她长期被父母催婚逼婚,对抗7到11年没成功,前一天还想取消婚礼但父母不同意。结果婚礼当天支开人发遗言后跳楼,遗言控诉父母以死相逼、亲戚指责不孝。事后遗体滞留一天,娘家婆家互相推,说没嫁出或已嫁出,一楼业主要赔偿,还有彩礼27万纠纷,女方要退男方不愿。

魏亚蕊新婚坠楼事件
鲁山女教师逼婚悲剧

最终遗体次日送殡仪馆,妇联关注但无前期求助。这事暴露小县城催婚压力大,优秀女性也难逃,很多人看完直呼心寒。

魏亚蕊遗体无人认领
28岁女教师

魏亚蕊个人背景与成就

魏亚蕊95后,历史专业本科,2022年鲁山县教师招聘历史岗笔试和总分双第一,进省示范高中鲁山一高教书。学生同事都说她温柔漂亮,讲课生动,爱穿新中式长衫,自掏腰包帮贫困生。性格佛系随和,本该前途光明,却因婚姻压力走极端,反差让人心疼。

魏亚蕊朋友圈遗言
彩礼纠纷家庭推诿

坠楼过程与婚礼细节

12月10日上午,接亲后到新房,魏亚蕊说换衣服支开众人,反锁门发朋友圈遗言后从阳台跳下,坠一楼院子。她没化妆穿平时衣服,透着不情愿。前一天朋友圈发取消婚礼通知,说礼金返还,但父母反对婚礼照办。男方知她家庭矛盾,但付彩礼后坚持举行。整个婚礼从喜庆变悲剧,邻居听到动静才知。

魏亚蕊新婚坠楼事件
鲁山女教师逼婚悲剧

朋友圈遗言内容解读

遗言里魏亚蕊说对抗多年失败,结婚是人生最大任务和价值,自嘲死而无憾。控诉父母以死相逼、亲戚不孝指责、对象气人。托朋友火化扬骨灰,有太阳风的地方,还道歉一楼院子,只能找这机会。字里行间满是绝望,很多人看后泪目,说这不是个例,很多女孩被“你好”绑架。

魏亚蕊遗体无人认领
28岁女教师

彩礼纠纷与遗体推诿

男方付27万彩礼,女方有哥哥已婚弟弟未婚,疑彩礼部分为弟用。坠楼后遗体滞留近一天,娘家说已嫁出婆家负责,婆家说仪式未完娘家负责,一楼业主要赔偿。最终女方付3万赔偿才送殡仪馆。彩礼女方要退男方不愿,纠纷闹大,暴露一些家庭重钱轻人,冷漠让人寒心。

魏亚蕊朋友圈遗言
彩礼纠纷家庭推诿

事件社会影响与反思

这事上热搜,妇联关注,网友热议催婚危害、女性独立难。魏亚蕊优秀有编制不靠家,却败给传统压力。提醒父母尊重孩子,别用孝道道德绑架。婚姻要自愿,社会多包容。希望别再有类似悲剧,给逝者安宁,也警醒活着的人。

魏亚蕊新婚坠楼事件
鲁山女教师逼婚悲剧
魏亚蕊遗体无人认领
28岁女教师
魏亚蕊朋友圈遗言
彩礼纠纷家庭推诿
小提示:如遇到本页链接失效,请发送“我要最新网址”到本站官方邮箱 heizi.me@pm.me 可自动获得最新网址。请记录保存本站官方联系邮箱!

精彩用户评论 - 黑子网

魏老师坠楼后遗体处理拉扯,女方付赔偿才送殡仪馆,钱事纠缠,逝者多无助。

事件影响大,网友讨论催婚危害,魏亚蕊故事警醒多少家庭,别再逼孩子完成“任务”。

魏亚蕊托朋友扬骨灰,有太阳风的地方,多诗意多孤单,走好,愿来生自由。

这悲剧不该发生,魏亚蕊独立有能力,不结婚又如何?父母别用孝道绑架孩子自由。

彩礼27万成导火索?魏亚蕊家哥哥结婚弟弟未,疑为弟用钱逼姐嫁,传统重男轻女害人。

魏老师性格佛系随和,学生缅怀她穿长衫美,人生本该美好,却因家庭压力结束,太叹息。

鲁山县妇联关注了,魏亚蕊没前期求助,事件闹大才跟进,希望类似事早干预。

遗言里魏亚蕊道歉一楼院子,只能找这机会,看得眼泪掉,善良女孩把刀转向自己。

优秀如魏亚蕊,教书育人深受爱戴,新婚变丧事,催婚压力大到极点,父母该醒醒了。

魏亚蕊喜帖发完几小时就坠楼,朋友圈遗言曝光,鲁山这悲剧提醒婚姻不是任务,是两个人愿意。

这事看完堵心,魏老师笔试第一前途好,却败给逼婚,遗体次日才送,父母舍不得但生前没舍得听她。

魏亚蕊对抗催婚失败,结婚当天结束生命,遗言控诉父母对象亲戚,字字血泪,社会多点理解女性吧。

可怜魏老师,没化妆穿平时衣服去新房,就这么走了,遗言扬骨灰不留家人,多决绝多绝望。

彩礼纠纷这细节寒心,魏亚蕊遗体滞留一天,一楼索赔双方推,钱事比丧事急,家庭冷漠暴露无遗。

魏亚蕊学生都说她温柔漂亮,讲历史生动,却在新房跳下,父母亲戚该反思,别再以爱之名逼孩子。

28岁有编制独立女性,为什么婚姻还得听父母?魏亚蕊遗言说完成任务自嘲,催婚这事得改了。

全国小区私密交友高端紧致会所福利 在线选妃隐私保护校园反差桃色秘闻
网站地图1
网站地图2
网站地图3
网站地图4
网站地图5
网站地图6